2570 kWh-s konténeres akkumulátoros energiatároló rendszer

2570 kWh-s konténeres akkumulátoros energiatároló rendszer

A konténeres akkumulátoros energiatároló rendszer egy olyan integrált megoldás, amely akkumulátormodulokat, energiagazdálkodási rendszert (EMS), akkumulátorkezelő rendszert (BMS), hőkezelési rendszert, tűzvédelmi rendszert, valamint nagy- és kisfeszültségű elosztó egységeket tartalmaz egy szabványos szállítókonténerben. A rendszer olyan előnyöket kínál, mint a szabványosítás, a moduláris felépítés, az egyszerű szállítás és a gyors telepítés. Széles körben használják a megújuló energia hálózatok integrációjában, csúcsborotválkozásban és völgytöltésben, mikrohálózatokban, vészhelyzeti áramellátásban, valamint ipari és kereskedelmi parkok energiaoptimalizálásában.
Modell:2570kWh

Kérdés küldése

termékleírás

A termék jellemzői

1. Intelligens légkondicionáló léghűtéses hűtés, finomított állandó

hőmérséklet-szabályozás, kis hőmérséklet-különbség

elektromos mag, hosszú élettartam;

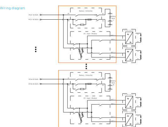
2.Fotovoltaikus egyenáramú csatolás elérése, az MPPT készletének megfelelő

vezérlő, nagy hatékonyságú elektromos energia átalakítás.

3. Csomag szint + egész doboz tűzoltás, perfluorhexanon gyors tűz

oltás, nagy biztonság és megbízhatóság;

4, Moduláris előtelepítési kialakítás, kevesebb, mint 28 tonna, közvetlenül lehet

teljes doboz univerzális szállítás, nem kell szétosztani a csomagot

szállítás, nincs helyszíni akkumulátor szerelés.


1. Intelligens légkondicionáló léghűtéses hűtés, finomított állandó

hőmérséklet-szabályozás, kis hőmérséklet-különbség

elektromos mag, hosszú élettartam;

2.Fotovoltaikus egyenáramú csatolás elérése, az MPPT készletének megfelelő

vezérlő, nagy hatékonyságú elektromos energia átalakítás.

3. Csomag szint + egész doboz tűzoltás, perfluorhexanon gyors tűz

oltás, nagy biztonság és megbízhatóság;

4, Moduláris előtelepítési kialakítás, kevesebb, mint 28 tonna, közvetlenül lehet

teljes doboz univerzális szállítás, nem kell szétosztani a csomagot

szállítás, nincs helyszíni akkumulátor szerelés.





Specifikáció



Modell E2570-400-A

Akkumulátor DC oldal
paramétereket
Sejttípus LFP 314Ah
Kapacitás és konfiguráció 16,077 kWh/1P16S
Kapacitás és szám 2570 kWh/10x16
Töltés/kisütés arány ≤0,5C
Kisülési mélység 95% DOD
Ciklusok száma 8000 cls (0,5P, 25±2℃, 70% SOH)
Hőmérséklet-érzékelők száma 1280

Inverter DC oldal
paramétereket
Névleges áram 157Ax10
Névleges teljesítmény 1285 kW

PV DC oldalsó paraméterek
Bemeneti áramkörök száma 20 utas (opcionális 2 PV MPPT vezérlő)
Névleges áram 168Ax20way
Névleges teljesítmény 120kWx20way

Rendszerparaméterek
Feszültség tartomány 716,8V~921,6V
Névleges feszültség 819,2V
Üzemi hőmérséklet -30~55 ℃ (40°C feletti hőmérséklet)
Relatív páratartalom 0-95% relatív páratartalom, nem kondenzál
Méretek (Sz*Mé*Ma) 6058×2438×2896 mm
Súlyok <26T
IPgrade IP54 (komplett gép)
Zaj <70 dB
Hűtés koncepció Kényszerített léghűtés



Hot Tags: 2570 kWh Tartályos akkumulátor Energiatároló rendszer
Kérdés küldése
Kérdését az alábbi űrlapon adja meg. 24 órán belül válaszolunk.
X
Cookie-kat használunk, hogy jobb böngészési élményt kínáljunk, elemezzük a webhely forgalmát és személyre szabjuk a tartalmat. Az oldal használatával Ön elfogadja a cookie-k használatát. Adatvédelmi szabályzat