50kW/100kWh Hibrid energiatároló rendszer

50kW/100kWh Hibrid energiatároló rendszer

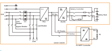
A hibrid energiatároló rendszer egyetlen integrált megoldásban egyesíti a napenergia-termelést, az energiatárolást és a hálózati kölcsönhatást. Hálózaton belüli üzemmódban is működhet, többletenergiát biztosítva a közüzemi hálózatnak, és off-grid módban is, megbízható tartalék áramellátást biztosítva kimaradások idején vagy olyan területeken, ahol nincs stabil hálózati hozzáférés.
Modell:50kW/100kWh; 64kW/128kWh

Kérdés küldése

termékleírás

Jellemzők


1. Nagy teljesítménysűrűség, nagy integráció és kompakt méret, könnyű

telepítés ;

2. Támogatja a fotovoltaikus egyenáramú hozzáférést és konfigurálja az MPPT vezérlőket,

DC-csatolt PV-ESS Microgrid kialakítása;

3. Az energiatároló akkumulátor teljesítményét egy DC/DC átalakító biztosítja,

a rendszer egyenáramú buszfeszültségének stabilizálása;

4.4G és Wi-Fi online intelligens megfigyelés, amely lehetővé teszi a távvezérlést

ellenőrzések és a kézi helyszíni feladatok csökkentése;

5. Igény szerinti telepítés automatizált működéssel és hálózaton kívüli

kapcsolás csúcsvágás és völgyfeltöltés során, alátámasztás

BMS, PCS és EMS rendszerek integrált vezérlése több lehetőséggel

védelmek;

6. Erős hálózaton kívüli egyfázisú terhelhetőség, maximum egyszeri

fázisterhelés 30 kW;

7. Tartalmazza a szabványos terhelést, az elektromos hálózatot, a PV hozzáférési megszakítókat és

bypass kapcsolók, amelyek integrált rendszerelosztást alkotnak az All-in funkcióval

Egy design;

8. Beépített STS-t és energiagazdálkodási rendszert tartalmaz

20 ezredmásodpercnél rövidebb kapcsolási idő több teljesítmény között

források;

9.Támogatja az 1+1 párhuzamos működést.






Műszaki adatok

Modellek ESTS50-100kWh-400-A ESTS64-128kWh-400-A
Az egyenáramú akkumulátor paraméterei Sejttípus LFP 280Ah LFP 314Ah
Csomag kapacitása és konfigurációja 14,336 kWh/1P16S 16,077 kWh/1P16S
Az akkumulátor kapacitása és a csomag mennyisége 100 kWh/7, opcionális 115 kWh/8 128kWh/8, opcionális 112kWh/7
Az akkumulátor feszültség tartománya 314V~403V 359V~461V
Névleges töltés/kisütés C-áram &áram 0,5C, 140A 0,5C,157A
Ciklusindex 8000cls (0,5P,25± 2℃,@70%SOH)
Hőmérséklet-ellenőrző pontok 56 64
DC modul paraméterei Kisfeszültségű oldalfeszültség tartomány 150-1000V
Minimális feszültség a teljes teljesítményhez alacsony feszültségű oldalon 340V
Névleges áram 160A 180A
Névleges teljesítmény 50 kW 64 kW
DC Side PV paraméterek
(MPPT kimeneti oldal)
Maximális bemeneti teljesítmény 100 kW
Maximális bemeneti áram 160A
Feszültségtartomány/rendszerbusz feszültség 650V-800V
Bemeneti kapcsoló 250A/1000Vdc/2p, ami egy csatlakoztatható fotovoltaikus MPPT vezérlőnek felel meg (250A/1000Vdc/2p, egyetlen MPPT bemenetet támogat)
Rácsra kötött
AC oldali paraméterek
AC névleges teljesítmény 50 kW 64 kW
AC maximális teljesítmény 55 kW 70,4 kW
Névleges áram 75A 96A
THDi <3%
DC komponens <0,5%lpn
Rács típusa 3W+N+PE
Feszültség tartomány 360VAC ~ 440VAC
Frekvencia tartomány 45-55Hz/55-65Hz
Teljesítménytényező -1~1
Szigetezett AC-oldal
paramétereket
Névleges kimeneti teljesítmény 50 kW                              64 kW
Maximális egyfázisú kimeneti teljesítmény 30 kW
Névleges kimeneti feszültség 400V
Névleges kimeneti frekvencia 50/60 Hz
THDu <3%
Túlterhelési kapacitás 110%10 perc
Grid-Islanding transzfer
kapcsolóberendezés konfigurációja
Karbantartási bypass kapcsoló 125A/400Vac
Töltéskapcsoló 125A/400Vac
Rács kapcsoló 250A/400Vac
STS 152A/100kW
Kapcsolási idő <20 ms
Rendszerparaméterek Maximális rendszerhatékonyság ≥90%
Hűtés koncepció Intelligens léghűtés
Üzemi hőmérséklet -30 ~55 ℃-30 ~55 ℃ (40°C feletti hőmérséklet)
Relatív páratartalom 0-95% relatív páratartalom, nem kondenzál
Méretek (H*M*H) 1050×1050×2050 mm
Súly 1350 kg
IPgrade IP54 IP54 (komplett gép)
Zaj <70 dB
Hálózati kapcsolat típusa 4G/WiFi/TCP/IP4G/WiFi/Ethernet TCP/IP
Tűzvédelem Aeroszol
Kijelző képernyő LCD


Hot Tags: Hibrid energiatároló rendszer
Kérdés küldése
Kérdését az alábbi űrlapon adja meg. 24 órán belül válaszolunk.
X
Cookie-kat használunk, hogy jobb böngészési élményt kínáljunk, elemezzük a webhely forgalmát és személyre szabjuk a tartalmat. Az oldal használatával Ön elfogadja a cookie-k használatát. Adatvédelmi szabályzat